新闻资讯
-
崇州市疫情防控关闭茶馆(崇州最新)
崇州市近期本土病例活动轨迹通告(更新于11月27日12时)本土病例活动轨迹10月28日:金牛区顶峰水岸汇景小区、锦江区电力大楼、锦江区天主堂鸡片(工农院街店)、锦江区娇子1号小区、锦江区1号仓优鲜生活超市、郫都区丽天花园大酒店、郫都区老自...
-
【辽宁本溪市疫情防控政策,本溪市疫情防控指挥部最新通告】
本溪什么时候解封〖壹〗、账号解封与监管态度解封时间与条件:本溪满族自治县互联网信息办公室回应称,东北雨姐的抖音账号将于2024年10月解封。整改到位后理论上可继续直播带货,但需严格遵守相关规定,网信办及市场监督部门将持续监管。监管逻辑:解...
-
长春市新冠疫情管理方案/长春市新冠肺炎疫情防控领导小组
吉林长春发现5例新冠病毒核酸阳性人员!当地采取了怎样的防疫措施...〖壹〗、有些地区偶尔也会出现几例阳性人员,吉林长春在发现了5例新冠希望肺炎患者之后也立即采取了隔离措施,并且还全面的查询了这几人在社会上的活动轨迹,在了解后发现这5人7日...
-
焦作市疫情风险区划分(焦作风险等级最新)
河南疫情严重地区有哪些?〖壹〗、022年3月,河南省内有疫情发生的城市包括郑州市、周口市、焦作市、濮阳市、商丘永城、开封市、信阳市、洛阳市。以下是这些地区的相关情况说明:郑州市作为河南省省会,郑州市疫情动态受广泛关注。可通过官方渠道获取确...
-
新闻联播江苏淮安市疫情/淮安新闻联播今天
突发!《新闻联播》透露重要信息,A股怎么走?〖壹〗、市场能否继续上攻关键在于量能,短期操作可关注北向资金动向。不同题材板块对A股走向的影响顺周期板块板块主线逻辑:顺周期概念股是今年四季度和明年一季度明确主线。原因一是拉动经济增长的需求,二...
-
铜陵市疫情小区风控图/铜陵疫情询问电话
小区封控的第21天〖壹〗、居民情绪与日常生活受封控影响显著封控第21天,居民情绪从亢奋转为沉静,虽因“时间表”存在盼头,但长期封控仍带来压抑感。街道上除防疫工作人员外,居民外出极少,生活物资依赖网购配送,社交活动受限。这种状态反映了封控对...
-
【石家庄晋州市防疫情况,石家庄晋州市防疫情况最新】
石家庄市晋州市有多少人口〖壹〗、023年末至2024年初的统计公报显示,晋州市常住人口为51万人,这一数据与普查结果相比略有增长,可能反映了近年来人口的自然变动(如出生、死亡)或机械变动(如迁入、迁出)的影响。统计公报数据通常基于行政记录...
-
【吉林市抗疫情卡通图画,吉林抗击疫情图片】
学习雷锋好榜样的海报怎么画?一年级学雷锋精神手抄报学雷锋精神手抄报...〖壹〗、向雷锋学习好看的手抄报画法:示例我们在画面下方画出雷锋形象,周围用圆圈和简笔画钢笔点缀,写出主题:“学习雷锋好榜样”。示例用绘画笔画出曲线边框,红领巾小学生简...
-
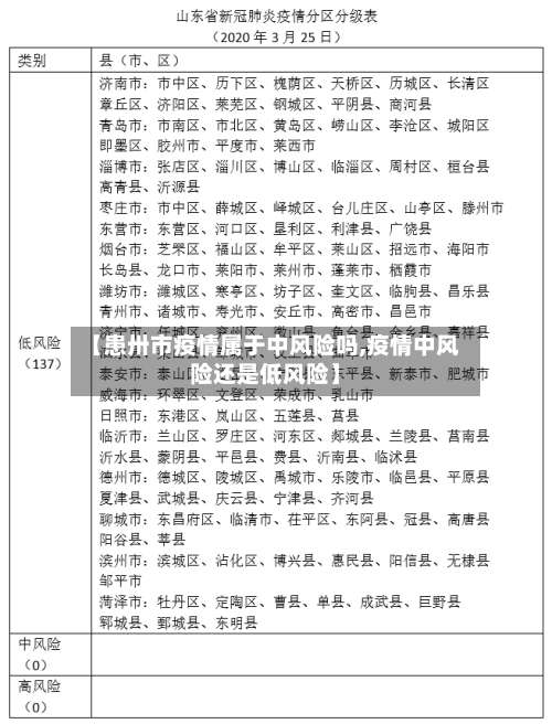
【患卅市疫情属于中风险吗,疫情中风险还是低风险】
从西昌到兰卅市皋兰县会不会被隔离呢〖壹〗、兰州市皋兰县面积2556平方千米,人口126万。邮政编码730200。县人民政府驻石洞镇。榆中县面积3362平方千米,人口458万。邮政编码730100。县人民政府驻城关镇。三亚儋卅村社区...
-
周口市疫情大数据查询(周口市疫情大数据查询官方网站)
微信怎么查询疫情期间行程轨迹在微信中查询疫情期间行程轨迹,可通过搜索“国务院客户端”小程序中的防疫行程卡功能实现,具体步骤如下:进入微信主界面在苹果手机桌面上点击微信图标,启动应用后进入主界面。搜索“国务院客户端”点击微信顶部搜索框,输入...