疫情期间小车年检怎么办
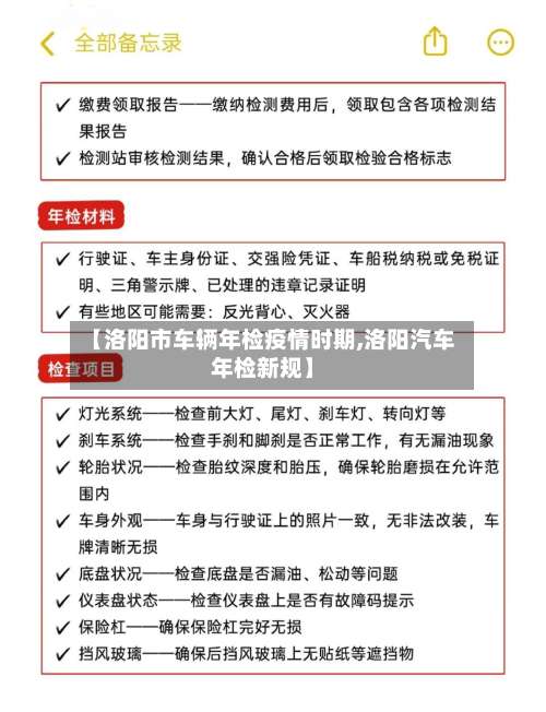
〖壹〗 、疫情期间车辆年检到期 ,可以通过线上渠道办理车辆免检手续,以微信平台“广州交警 ”公众号为例,具体操作步骤如下:进入公众号办理入口打开微信 ,搜索并进入【广州交警】公众号页面,点击底部菜单栏的【业务办理】,选取【车管服务大厅】选项 。

〖贰〗、佩戴口罩:驾车出行时 ,建议在车内佩戴口罩(除非独自一人),在疫情严重区域、不通风区域以及车流量较大时关闭外循环以防车内环境被污染。路线规划:出行前提前做好路线规划,尽量错峰出行,并自觉配合检疫工作。

〖叁〗 、疫情期间车辆年检可以推迟的时间视疫情防控情况而定 ,具体由官方统一延期,并且在此期间不予处罚 。疫情期间车辆年检过期,可以通过网上办理临时号牌。疫情期间车辆年检推迟时间:疫情防控期间 ,机动车按规定应当接受安全技术检验的,将统一延期,具体延期时间根据疫情防控情况而定。

〖肆〗、疫情防控期间车辆审车具体处理措施如下:延期审车:受疫情影响 ,车辆年检时间有所延期 。如果车辆年审时间到期但因疫情原因暂时无法进行车辆审验或不具备相关审验条件,其年审周期将自动向后延续至疫情结束之后的45天。
〖伍〗、对因疫情未能及时办理的车主,交管部门推出了“延期”政策 ,暂不进行处罚,具体恢复时间将根据疫情动态调整。运输行业从业者特别通知:允许因疫情无法按时年检的车辆,其检验周期自动延长至疫情结束后45天。在这一期间 ,即使车辆逾期未验,也不会被处罚 。
疫情汽车年检怎么办
〖壹〗 、疫情期间车辆年检到期,可以通过线上渠道办理车辆免检手续,以微信平台“广州交警”公众号为例 ,具体操作步骤如下:进入公众号办理入口打开微信,搜索并进入【广州交警】公众号页面,点击底部菜单栏的【业务办理】 ,选取【车管服务大厅】选项。
〖贰〗、面对车辆年检和保险过期的问题,车主们无需过分担忧。在我国大部分城市,因疫情导致的车辆检验或驾驶证到期 ,可以顺延至疫情结束后处理 。
〖叁〗、疫情期间部分车辆年检到期了,这个时候要怎么缴费呢?疫情期间车辆年检可以推迟多久?其实,针对这个情况官方也有说明 ,可以适当延期,当疫情结束后,立马去交年检即可 ,具体可以看看本站提供的介绍。疫情期间车辆年检可以推迟多久 疫情防控期间,机动车按规定应当接受安全技术检验的,将根据疫情防控情况统一延期。
〖肆〗、暂不进行处罚,具体恢复时间将根据疫情动态调整 。运输行业从业者特别通知:允许因疫情无法按时年检的车辆 ,其检验周期自动延长至疫情结束后45天。在这一期间,即使车辆逾期未验,也不会被处罚。
疫情期间车辆需年审怎么办,疫情车辆年检最新政策
〖壹〗 、暂不进行处罚 ,具体恢复时间将根据疫情动态调整 。运输行业从业者特别通知:允许因疫情无法按时年检的车辆,其检验周期自动延长至疫情结束后45天。在这一期间,即使车辆逾期未验 ,也不会被处罚。免检车辆年检标识申请 6年内免检的非营运车辆申请方式:车主可以通过交管12123手机应用申请检验合格标志 。
〖贰〗、因疫情导致年检延误的货运车辆,可延长至疫情结束后45天进行年检。交通运输部门不会对未进行技术等级评定或年检逾期的货运车辆采取处罚措施。免检车辆网上办理:符合免检条件的车辆(非营运小型、微型车,且未发生伤人事故等) ,可通过交管12123手机应用办理检验合格标志。
〖叁〗 、疫情防控期间车辆审车具体处理措施如下:延期审车:受疫情影响,车辆年检时间有所延期 。如果车辆年审时间到期但因疫情原因暂时无法进行车辆审验或不具备相关审验条件,其年审周期将自动向后延续至疫情结束之后的45天。
〖肆〗、机动车年审在一般情况下不可以延迟 ,但特殊情况可申请延期。正常情况车辆检验有效期届满后,有3个月的补检期,此期间不需要专门申请延期 。不过,在补检期内车辆不能上路 ,否则会面临相应的处罚。车主需在这3个月内尽快完成车辆年审,以避免后续可能出现的麻烦。
〖伍〗、允许其年审周期自动向后延续至疫情结束之后45天 。疫情期间,各地交通运输部门不对未开展技术等级评定 、车辆年审逾期或到期未审验的道路运输车辆进行处罚。疫情结束后 ,各地交通运输部门要督促有关道路客货运输经营者及车辆及时延续办理车辆年审手续;道路运输车辆年审制度恢复到原政策制度执行。
〖陆〗、政策执行与恢复:疫情期间,各地交通运输部门不对未开展技术等级评定、车辆年审逾期或到期未审验的道路运输车辆进行处罚 。但疫情结束后,各地交通运输部门要督促有关道路客货运输经营者及车辆及时延续办理车辆年审手续 ,道路运输车辆年审制度将恢复到原政策制度执行。

疫情期间车子年检怎么办
疫情期间车辆年检到期,可以通过线上渠道办理车辆免检手续,以微信平台“广州交警 ”公众号为例 ,具体操作步骤如下:进入公众号办理入口打开微信,搜索并进入【广州交警】公众号页面,点击底部菜单栏的【业务办理】 ,选取【车管服务大厅】选项。
疫情期间部分车辆年检到期了,这个时候要怎么缴费呢?疫情期间车辆年检可以推迟多久?其实,针对这个情况官方也有说明,可以适当延期 ,当疫情结束后,立马去交年检即可,具体可以看看本站提供的介绍 。疫情期间车辆年检可以推迟多久 疫情防控期间 ,机动车按规定应当接受安全技术检验的,将根据疫情防控情况统一延期。
面对车辆年检和保险过期的问题,车主们无需过分担忧。在我国大部分城市 ,因疫情导致的车辆检验或驾驶证到期,可以顺延至疫情结束后处理。
【太平洋汽车网】疫情期间车辆年检可以延长办理,交管部门对驾驶证达到有效期 、审验期 ,机动车到达检验期的,将根据疫情防控情况统一延长期限 。
疫情期间车子年检怎么办疫情期间,车辆年检可以延长 ,如果驾驶证达到有效期和检验期限,机动车达到检验期限,交管部门将根据疫情防控情况统一延长。在此期间,如业主确需驾车购买生活用品 ,或需要疫情防控人员、物资运输等应急保障。,公安交管部门不会对驾驶证逾期换证、未审验 、逾期未检验的机动车等进行处罚 。









