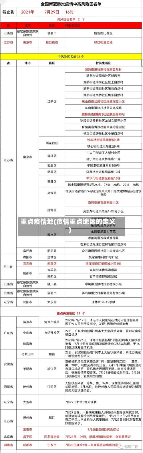
重点疫区都有哪些省份
实例:湖北全省因疫情初期病例集中爆发 ,整体被列为重点疫区。全国范围内另有27个市因确诊病例超100例被纳入,如浙江省温州市、台州市 、杭州市、宁波市,河南省信阳市、驻马店市 ,安徽省合肥市 、阜阳市,江西省南昌市等 。

湖北省作为重点疫区:作为疫情的发源地,湖北省尤其是武汉市在疫情期间面临着极大的挑战。随着疫情的扩散 ,湖北省其他地区也受到了严重影响,因此整个省份被视为重点疫区。 广东、黑龙江等省份的疫情情况:广东等地由于人口流动大、密度高,疫情传播速度快 ,一度成为重要的防控区域 。

湖北全省各市;浙江省温州市 、台州市、杭州市、宁波市;河南省信阳市 、驻马店市;安徽省合肥市、阜阳市;江西省南昌市。动物疫病流行国家/地区是指病毒或病菌所能传播的国家或地区。疫病流行区的范围大小受传播方式和环境条件的限制 。动物疫病是指动物传染病、寄生虫病。


重点关注地区是什么意思?
重点关注地区是指政府或机构在某个时期或某个问题上所特别关注和关心的地区。这些地区往往存在某些重要特征,例如经济发展潜力、人口变化 、社会问题等等,这些特征使得这些地区在中央政府或省级政府的规划中处于特别的位置,需要采取特殊的政策、措施或投资 。政府和机构重点关注地区的目的 ,在于寻求特别的发展机遇或应对重要的挑战。
重点关注区是信息流中一种突出的显示形式,旨在提高用户对某一类信息的关注度。以下是关于重点关注区的详细解释:作用:提高用户关注度:在众多信息中,重点关注区可以迅速吸引用户的注意力 ,使用户更容易注意到并关注到特定的信息。
重点关注区是信息流中一种突出的显示形式,意在提高用户对某一类信息的关注度 。在大量信息面前,重点关注区不仅可以减少用户的审阅时间 ,还可以让用户更容易地获取自己想要的信息。对于信息发布者来说,重点关注区也能突出其所要宣传的内容,提高信息传播效果。
疫情重点关注地区是指重点管控区所在的地市除重点管控区以外的行政区域 。针对疫情重点关注地区来(返)人员 ,各地有相应的管理措施。比如沈阳规定,从重点关注地区来(返)人员需提供7日内或48小时新冠病毒核酸检测阴性证明,无法提供核酸检测阴性信息的 ,需第一时间接受核酸检测。
重点疫区有哪些?
实例:湖北全省因疫情初期病例集中爆发,整体被列为重点疫区 。全国范围内另有27个市因确诊病例超100例被纳入,如浙江省温州市、台州市 、杭州市、宁波市,河南省信阳市、驻马店市 ,安徽省合肥市 、阜阳市,江西省南昌市等。
答案:重点疫区主要包括湖北、广东、黑龙江等省份。详细解释: 重点疫区的定义与划分:重点疫区指的是新型冠状病毒疫情较为严重的地区,通常以某一省份为主要疫源地 。具体的划分是基于疫情的感染人数 、传播范围、医疗资源等多方面的因素综合考量得出的。
湖北全省各市;浙江省温州市、台州市 、杭州市、宁波市;河南省信阳市、驻马店市;安徽省合肥市、阜阳市;江西省南昌市。动物疫病流行国家/地区是指病毒或病菌所能传播的国家或地区 。疫病流行区的范围大小受传播方式和环境条件的限制。动物疫病是指动物传染病 、寄生虫病。
印度疫情通报防控及新闻
截至当地时间12月15日24时 ,印度累计新冠确诊病例9932908例,新增26251例;死亡144130例,新增383例;治愈9455793例 ,新增33853例;累计检测155560655例。 以下是印度疫情相关防控及新闻动态:重点地区疫情 马哈拉斯特拉邦新增2949例,累计1883365例,其中孟买累计291113例 。德里新增1376例 ,累计608830例。
印度以164票当选联合国教科文组织执委会成员(2021-2025年)。双边会谈 印度总理莫迪与俄罗斯总统普京将于12月会晤,讨论地区及全球战略稳定挑战 。社会财经新闻 企业动态 韦丹塔公司评估分拆铝、钢铁和石油天然气业务为独立上市实体。
新增确诊:11,683例新增死亡:19例现有确诊:66 ,170例检测数据:截至4月20日,印度医学研究理事会检测229,739份样本。疫苗接种:新增接种3,647例 。今日新闻焦点 美国支持印度经济目标 美国国务院助理国务卿唐纳德·卢表示 ,美国希望成为印度经济增长的一部分,支持其可持续和包容性发展目标。
疫情重点地区原则上是指
疫情重点地区原则上是指14天内发生本地病例(或无症状 感染者)或公布疫情中、高风险地区的地域。基于当前的疫情形势,各地区需要对疫情防控重点区域采取更加科学 、更加精准的措施 。
只要你的手机行程马是绿色 ,也没经过疫区,一般不会隔离。
指封闭区、管控区以外可能暴露的重点人群的活动区域。“三区防控指引 (一)封闭区 实行封闭管理 。原则上人员只进不出,相关区域的小区、社区 、路段设立卡口 ,仅保留必需的出入口,关卡24小时值守。出入时规范防护,严格消毒。
重点疫情地区 ,即经专业机构研判,市防控指挥部批准同意,疫情发生地出现以下任一种情形:疫情规模较大;出现广泛社区传播风险;存在外溢情形或较大外溢风险:原则上 ,7日内具有重点疫情地区旅居史人员,根据综合研判结果,酌情采取3至5日健康管理(含居家隔离医学观察、居家健康监测及健康检测)。
疫情重点地区范围:疫情重点地区原则上是指14天内发生本地病例(或无症状感染者)或公布疫情中、高风险地区的地域 。特殊情形需要进一步明确范围的,按省委领导小组(指挥部)办公室要求执行。疫情重点地区最后1例病例(无症状感染者)报告14天后 ,或中 、高风险地区降级为低风险区后,相关工作自动终止。








